About CRC

Rare diseases, most of which have a genetic basis, affect millions of individuals in India, posing a significant yet under-recognized public health challenge. The Centre for Rare Disease Diagnosis, Research, and Training is a multi-institutional initiative established to address these challenges through an integrated program of clinical research, molecular investigation, and capacity building. 

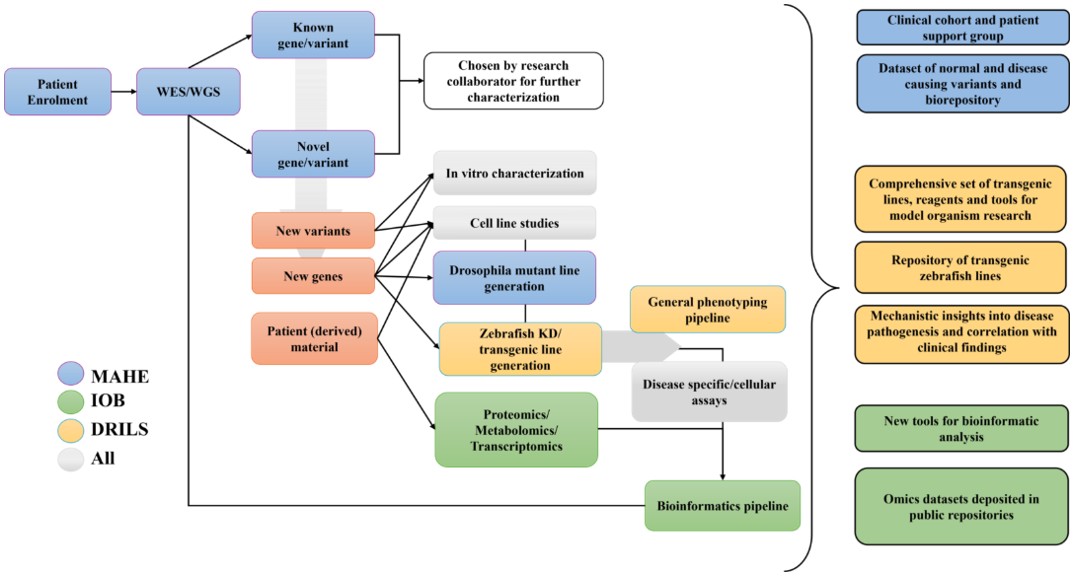
Our interdisciplinary team comprises clinicians with expertise in medical genetics, scientists experienced in cellular and molecular biology and multi-omics technologies, and computational biologists specializing in genomic data analysis. The Centre establishes and sustains well-characterized patient cohorts and a biorepository, employing next-generation sequencing to identify genomic alterations associated with rare diseases. Functional validation of identified variants is carried out using cellular and animal models, coupled with transcriptomic, proteomic, and metabolomic analyses to elucidate disease mechanisms.

The Centre aims to accelerate rare disease diagnosis, uncover novel disease–gene relationships, resolve variants of uncertain significance, and expand understanding of pathogenic mechanisms underlying newly described disorders. In parallel, it contributes to the creation of a rare disease registry and provides rigorous training for clinicians and scientists in genomic diagnosis and translational research. Dedicated initiatives such as the physician-scientist training program and a doctoral training track ensure sustained development of skilled professionals in rare disease research beyond the project’s funding period.

Aims and Key Questions

  1. To establish a local clinical cohort and biorepository for rare genetic disorders.
  2. To deploy whole exome sequencing (WES), whole genome sequencing (WGS), and RNA sequencing (RNA-Seq) to discover potential disease-causing variants.
  3. To functionally characterize causal genes and variants in cells and model organisms through in vitro assays, proteomics, metabolomics, and lipidomics approaches to understand the potential disease mechanisms.
  4. To establish a research-training program focused on rare diseases for physician-scientists (Clinical Research Training Program [CRTP]), scientists, and genetic counselors, integrating clinical and laboratory sciences.

Workflow

Scientific Advisory Board

Dr. Shubha Phadke

Professor
Department of Medical Genetics 
Bharati Vidyapeeth -
Deemed University
Pune, India

Prof. Kerstin Kutsche

Professor
Institute of Human Genetics 
University Medical Centre Hamburg-Eppendorf
Germany

Dr. Madhulika Kabra

Emeritus Scientist
Indian Council of Medical
Research 
New Delhi, India

Dr. Kumarasamy Thangaraj

CSIR Bhatnagar Fellow
CSIR-Centre for Cellular and
Molecular Biology (CCMB)
Hyderabad, India

Collaborators

Manipal Academy of Higher Education
(MAHE)

 

Dr. Shalini Nayak (PhD)

Associate Professor
Department of Medical Genetics
Kasturba Medical College,
MAHE Manipal, India

 

Dr. Vivekananda Bhat (MBBS, DM)

Assistant Professor
Department of Medical Genetics
Kasturba Medical College,
MAHE Manipal, India

 

Dr. Purvi Majethia (PhD)

Assistant Professor
Department of Medical Genetics
Kasturba Medical College,
MAHE Manipal, India

 

Dr. Sanjiban Chakrabarty (PhD)

Associate Professor
Department of Public Health Genomics
Manipal School of Life Sciences,
MAHE Manipal, India

 

Institute of Bioinformatics
(IOB)

 

Anikha Bellad (MD, PhD)

Faculty Scientist
Institute of Bioinformatics
Bangalore, Karnataka, India

 

Vishalakshi Nanjappa (PhD)

Faculty Scientist
Institute of Bioinformatics
Bangalore, Karnataka, India

 

Dr. Reddy’s Institute of Life Sciences
(DRILS)

 

Dr. Kiranam Chatti (PhD)

 Senior Principal Research Scientist - II & Head – CARS
Dr. Reddy's Institute of Life Sciences
Hyderabad, Telangana, India

 

Dr. Kishore Parsa (PhD)

Senior Principal Research Scientist - II & Head – CIMPS
Dr. Reddy's Institute of Life Sciences,
Hyderabad, Telangana, India